אודות צור קשר קישורים מדריך חוברות פעילות הכותבים תרומה English
תרמו לעמותת חופש
מאמרים וספרים לחיות חופשי יומן חדשות החזרה בתשובה יוצאים בשאלה השתלטות חרדית עיתונות חרדית במות חופש עוד
     ראשי > מאמרים וספרים  לגירסת הדפסה     

האבולוציה של היהדות

מאת: ניצן

יש הרבה "רוח" בישראל לאחרונה נגד היהדות הרפורמית (המכונה גם יהדות מתקדמת). האופוזיציה מגיעה בעיקר, כצפוי, מקרב יהודים אורתודוקסים, אבל אלה הצליחו בהחדרת התחושה אצל רבים כאילו מדובר באיזשהו סוג של "שטן". למעשה ניתן לאתר אמירות רבות המדגישות שהרפורמים גרועים "אפילו" יותר מגויים.

גישה זו צבועה בעיקרה. ההיסטוריה האמיתית (בניגוד להשקפה האורתודוקסית לגבי ההיסטוריה) מלמדת אותנו שתרבויות ודתות משתנות ומתפתחות כל העת, וזה כולל גם את היהדות. מאוד כולל את היהדות. בפועל יש דמיון קטן ביותר בין היהדות האורתודוקסית של ימינו לבין העניינים בתקופת התנ"ך באזור זה של העולם. יהודים אורתודוקסים של ימינו שהיו מופיעים במלכות יהודה העתיקה - היו נחשבים לחייזרים.

בפועל, היהדות עברה דרך מספר רפורמות במשך העידנים. אחת מהן, לדוגמה, קרתה לפני כאלפיים שנה, כאשר "הפרושים" הביסו את "הצדוקים" במאבק על עדכון האמונה היהודית המקובלת של אז. במובן מסוים, האורתודוקסים של היום הם הרפורמים של אתמול.

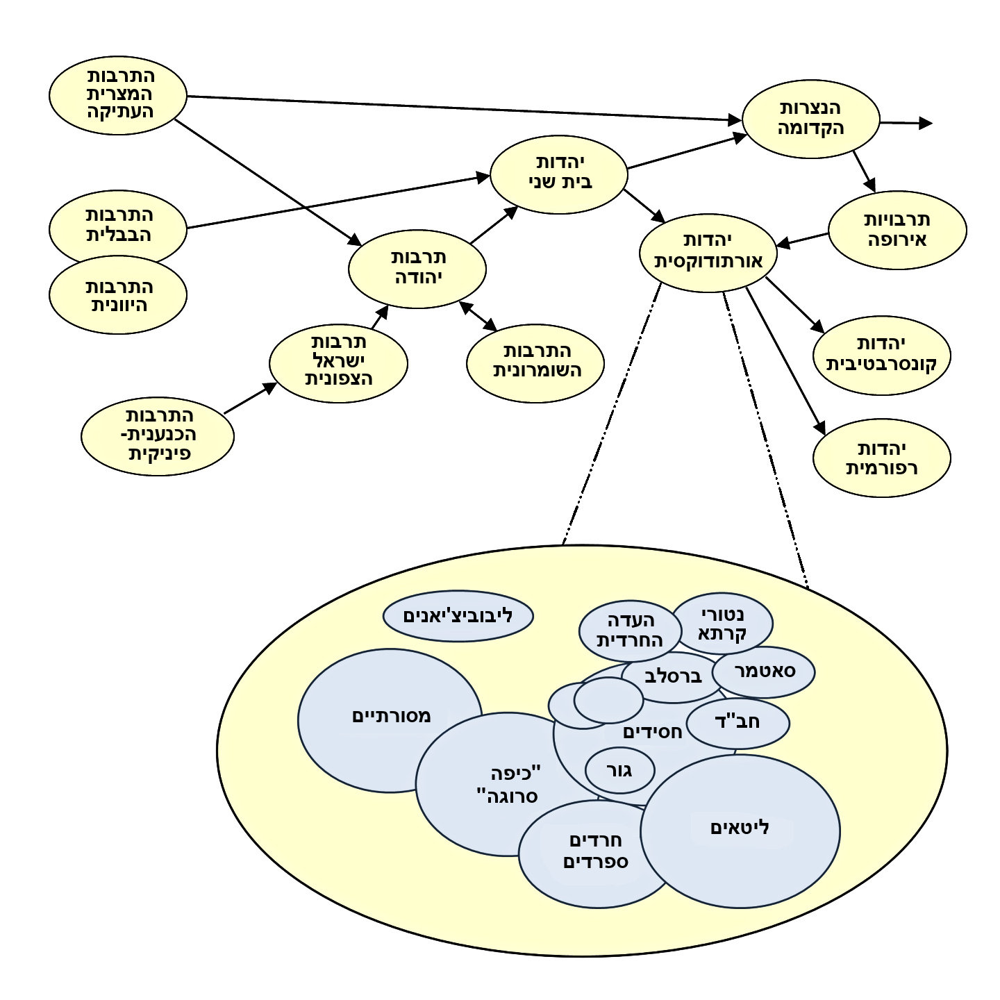
דיאגרמה חלקית של אבולוציית היהדות עשויה להיראות בערך משהו כמו השרטוט הבא, וזה רק הסיפור בפינה הקטנה שלנו של העולם:

 


יולי 2021



חברים ב- עוצב על ידי